Skip to Content
Visit FloridaHealth.gov
Putnam County
Alachua County Baker County Bay County Bradford County Brevard County Broward County Calhoun County Charlotte County Citrus County Clay County Collier County Columbia County DeSoto County Dixie County Duval County Escambia County Flagler County Franklin County Gadsden County Gilchrist County Glades County Gulf County Hamilton County Hardee County Hendry County Hernando County Highlands County Hillsborough County Holmes County Indian River County Jackson County Jefferson County Lafayette County Lake County Lee County Leon County Levy County Liberty County Madison County Manatee County Marion County Martin County Miami-Dade County Monroe County Nassau County Okaloosa County Okeechobee County Orange County Osceola County Palm Beach County Pasco County Pinellas County Polk County Putnam County Santa Rosa County Sarasota County Seminole County St. Johns County St. Lucie County Sumter County Suwannee County Taylor County Union County Volusia County Wakulla County Walton County Washington County

  • About
  • Contact
  • Patient Portal
Florida Department of Health in Putnam County logo
Florida Department of Health in Putnam County
  • Programs & Services
  • Certificates
  • Locations
  • News
  • Events
Home / About Us / DOH-Putnam Table of Organization

DOH-Putnam Table of Organization

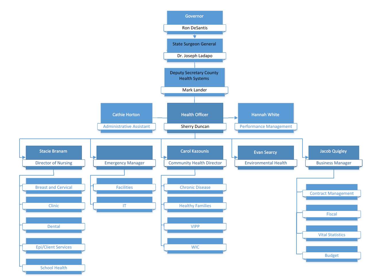
DOH-Putnam organization chart
DOH-Putnam Table of Organization
About Us
  • About Our Health Officer
  • DOH-Putnam Table of Organization
  • Employment

Florida Department of Health in Putnam County

386-326-3200
Fax: 386-326-3350
CHD54Webmaster@FLHealth.gov

Mailing Address
2801 Kennedy St.
Palatka, FL 32177

Florida Department of Health logo
Led by the State Surgeon General, the mission of the Florida Department of Health is to protect, promote, and improve the health of all people in Florida through integrated state, county, and community efforts.
  • About Florida Health
    • About Us
    • Leadership
    • Boards, Councils, and Committees
    • Careers with Florida Health
    • Contact Us
  • Resources
    • Public Records Requests
    • Notice of Public Meeting, Hearing, or Workshop
    • Public Notices
    • Patient Rights and Safety
    • Notice of Privacy Practices

Legal & Site Information

  • Accessibility
  • Accreditation
  • Disclaimer
  • Electronic Communication
  • Privacy Policy
  • Site Map
  • Visit us on Facebook
  • Visit us on Instagram
  • Visit us on Twitter
  • Visit us on YouTube

© Copyright 2026. Florida Department of Health. All Rights Reserved.

Florida Department of Health in Putnam County logo